五島市民の皆様、そして血税の行方を案じる皆様。 信じられない通知が私の元に届きました。
令和8年1月30日、五島市監査委員(米山尚志氏、山田洋子氏)は、私が提出していた「職員不祥事に伴う5,800万円支出」への住民監査請求に対し、「却下(門前払い)」という裁定を下しました 。
中身を詳しく審議することすら拒否した、その驚くべき「無能力」な内容を説明いたします。
※却下内容は画像添付しますが、どれだけの市民が好んで読まれ、却下理由がズレていることにおきづきになるのか、私が知る由もない。





「税金が盗まれるのを黙って見ていろ」というのか?
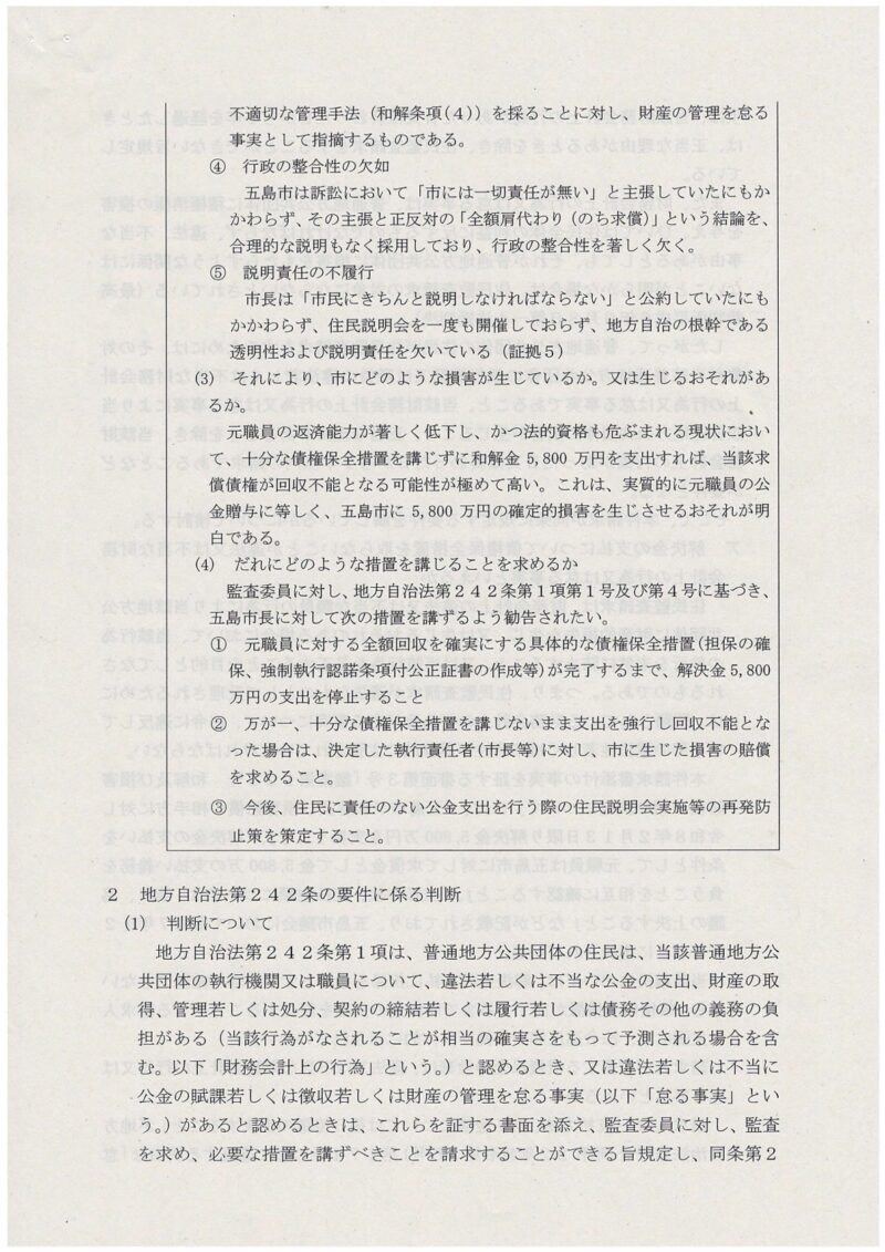
今回、私が最も危惧したのは、元職員への求償権(市が立て替えた5,800万円を返してもらう権利)の保全です。
市は支払い方法を「後日協議」という、回収の保証が一切ない曖昧な状態で解決金を払おうとしています。これに対し、監査委員はこう言い放ちました。
「地方自治法施行令第171条の2は、督促をした後に履行されないときの規定であるから、今の段階では根拠にならない」
つまり、「まだ払ってもいないし、督促もしていないんだから、管理が悪いなんて言うな」という理屈です 。 5,800万円を払ってしまい、相手に逃げられたり財産を隠されたりしてからでは遅いのです。損害を未然に防ぐのが監査委員の役割ではないのでしょうか?
「市議会が決めたから、私は知らない」という無責任
さらに、監査委員は却下の理由として、「市議会の議決において、担保を条件とする内容は確認できないから、支出を止める根拠がない」という趣旨の主張を展開しています 。
これは「議会が『担保なしで払う』と決めたなら、それがどんなに不当でリスクが高くても、監査委員は口出ししない」と言っているに等しいものです 。 二重、三重のチェック機能であるべき監査制度が、自ら「思考停止」を宣言した瞬間です。
指摘した「回収不能リスク」を無視(完全スルー)
私は補正書において、元職員が現在職場でトラブルを抱え、収入や法的資格を失う可能性(=5,800万円が回収できなくなる具体的なリスク)を証拠とともに指摘しました 。
しかし、今回の却下通知書の中に、この「市民の損害リスク」に対する言及は一文字もありません 。 法律の条文の字面だけをこねくり回し、目の前にある「5,800万円が返ってこないかもしれない」という現実の恐怖から、監査委員は目を背けました。
五島市のチェック機能は「消滅」しました
今回の却下によって明らかになったのは、五島市の監査委員には、「市民の財産を守るために、自らリスクを判断し、行政に苦言を呈する能力」が欠如しているという悲しい事実。
「受理」すらしないということは、「私たちはこの問題に触れたくありません」という逃げの姿勢そのものです。
5,800万円は、私たちの血税です。 このまま黙って、身内同士の「なあなあ」な決着を見守るだけで良いのでしょうか?
私は、この「無能力な門番」に阻まれた現状を、断じて許しません。
能力に乏しい私の頭脳で次の手を考えました、、、、、。
今、国家賠償の方見ましたが、この監査委員ら、ほんとに哀れな人だなと思う。それに、判例を都合よく解釈しすぎ!!!
P2の冒頭「財務会計上の行為または怠る事実は、普通地方公共団体に積極消極の損害を与え、ひいては住民全体の利益に反するものでなければならず、違法、不当な事由があるとしても、それが普通地方公共団体に損害をもたらすような関係にはないことが明らかな場合は、住民監査請求対象にならない」。これはよく却下の理由に使われるやつ。それはそれでいい。よくお勉強なさっています。しかし、「検討する」以下の理由をよく読んでも、何をもって理由がないとしたのかが、私には全く理解ができなかった。。。
今回の請求に当てはめてみると、
前提①議案提出者である五島市長が求償権の保全をしないままに議案を議会に上程し通過させたことで、今まさに積極的に普通公共団体である五島市へ損害を与えようとしているので適合。
前提②本件は、公金の不正利用であるから、住民全体の利益に反するので適合。
前提③五島市に損害をもたらすような関係にはないことが明らかな場合かどうかは、求償権の保全がなされていれば損害をもたらさないことが明らかとは言えるが、そもそもそれ「求償権の保全」をしていないということ。

求む!長崎県五島市公務員・議員に対する「素行」情報提供

