全てを読まずに、結果だけで判断する人もいらっしゃいますが・・・

この「却下(きゃっか)」という結果は、非常に悔しいものですが、行政法上の「門前払い」であり、我々の主張の内容(和解案がおかしい、債権保全をしていない等)が間違っていると判断されたわけではありません。
「監査請求が出され、形式論で却下されたが、市民が法的な問題点を指摘している」という事実は、議員各位にとって相当なプレッシャーとなることは確かですからね!
1. はじめに(結果の端的な報告)
12月1日に提出した、元職員の不法行為に絡む和解金(5,800万円)支出差し止め等を求める住民監査請求について、本日(12月5日)、五島市監査委員より「却下(監査を行わない)」という通知が届きました。
まず、応援してくださった皆様、関心を寄せてくださった皆様に結果をご報告いたします。 「却下」という言葉だけを聞くと、「住民側の訴えが間違っていた」と思われるかもしれませんが、事実は全く異なります。
2. なぜ「却下」されたのか(監査委員の言い分)
通知書に書かれている理由は、内容の善し悪しではなく、極めて形式的な「タイミング」の問題でした。
- 理由① まだ決まっていないから「和解案(議案第123号)は議会に提案されただけで、まだ可決されていない。だから『確実に支出される』とは言えない(監査の対象にならない)」
- 理由② まだ払っていないから「市が和解金を支払って初めて、元職員への求償権(代わりに払った分を返せと言う権利)が発生する。まだ払っていない以上、権利も発生しておらず、『債権保全を怠る事実』も存在しない」
つまり、監査委員は「不当ではない」と言ったのではなく、「訴えるのが早すぎる」と言って門前払いをしたのです。
3. 私たちの見解(この処分の意味すること)
監査委員の判断は、行政法の形式論としてはあり得るものですが、住民感情としては納得しがたい「先送り」です。 しかし、この却下通知が示した重大な事実があります。それは、
「この5,800万円の支出と、債権保全(取りっぱぐれ防止)の是非を決める責任は、すべて『今の12月議会』にある」
ということです。
監査委員は「議決されていないから監査できない」と言いました。裏を返せば、「市議会がこれを可決した瞬間に、不当な支出のリスクが確定する」ということ。
4. 今後の展開と戦い方
私たちはここで諦めるわけではありません。むしろ、戦いの場は明確になりました。
- ①市議会への働きかけ(現在進行形)今まさに開会中の12月議会において、議員の皆様には「債権保全(担保や公正証書)のないまま、安易に議案第123号を可決しないでほしい」と強く訴えます。 「監査請求が却下されたから問題ない」のではなく、「監査委員ですら止められない段階だからこそ、議会のチェック機能が問われている」のです。
- ②可決・支出された場合の「第2次アクション」もし、十分な保全措置もなく議案が可決され、和解契約が結ばれてしまった場合、監査委員が言っていた「まだ早い」という理由は消滅します。 その時は、改めて違法・不当な公金支出として、再度のアクション(再請求や住民訴訟)を辞さない覚悟です。
5. 結びに
私たちは、被害者への賠償を否定しているわけではありません。 「加害者である元職員に、最後まできっちり責任を取らせる仕組み(債権保全)」を作らないまま、市民の税金で肩代わりすることを是認できないのです。
読者の皆様へ!ぜひ知り合いの議員殿へ『この問題をどう考えているのか』聞いてみてください。
質問されると絶対に逃げていきますから。
私らにとって今回の却下は、終わりではありません。
引き続き、市議会の動向を注視し、声を上げ続けていきます。
現在、住民訴訟に向けての裁判に要する費用確保に向けて、クラウドファンディングのプロジェクト開設準備中であります。もちろん多額の費用が必要となりますので、全国の五島市出身関係者へも本問題を拡散し、協力を呼び掛けていく所存です。五島市では行政も議会も『市民力』を馬鹿にしており、何も出来ぬ納税者たちと位置づけているようですので、ぎゃふんと言わせてあげましょう!!
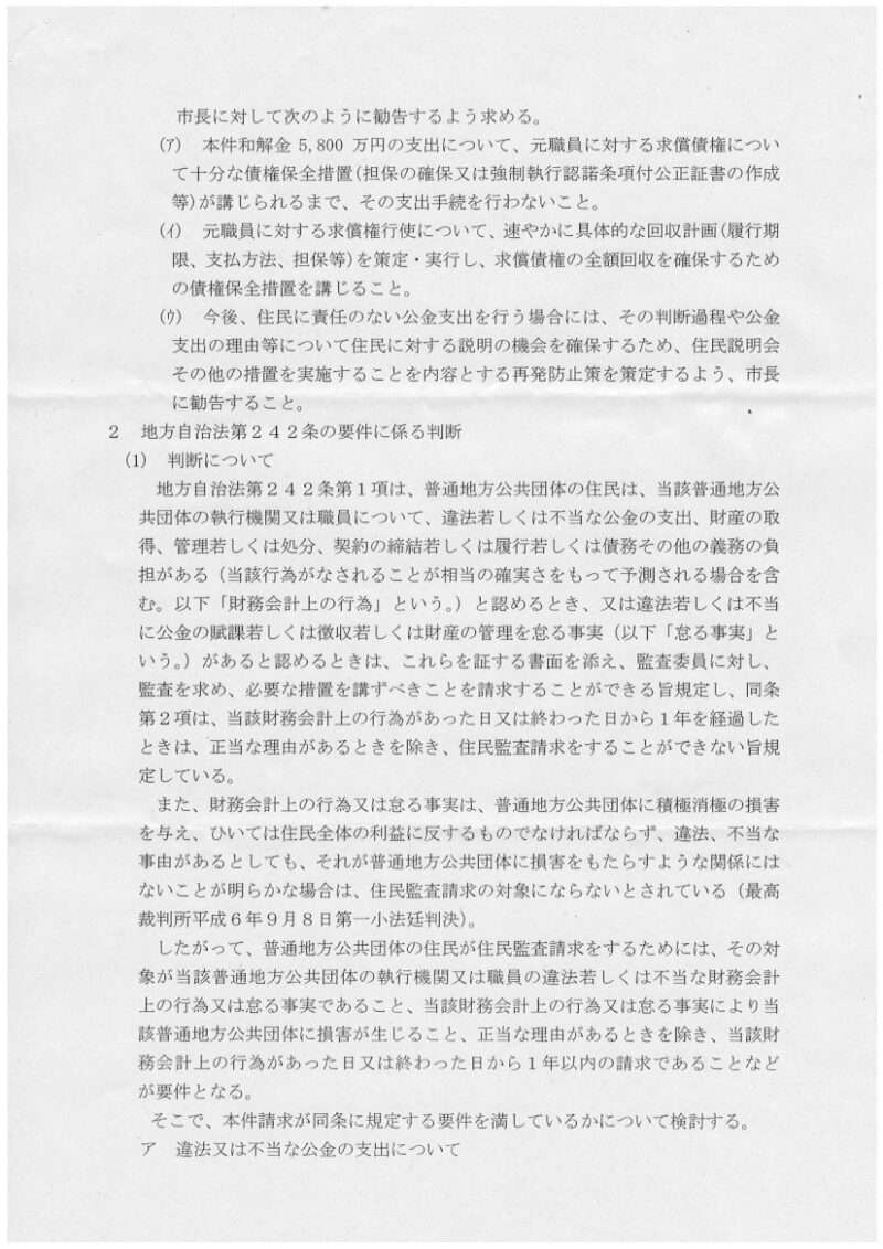
却下通知書の画像


[videopress xjxqxojI]
【現在の状況と今後のアクション】
[12/1 監査請求提出]
↓
[12/5 却下通知]
理由:「まだ議会で決まっていないから(時期尚早)」
↓
↓ボールは市議会へ!
↓
[ 12月議会 ] <<< 今ここ!最大の山場
・議員は「保全措置なし」で可決するのか?
・監査請求の内容(リスク)を知った上で賛成するのか?
↓
[ 12月19日予算委員会 ] <<< 補正予算裁決)
↓
[ 12月23日議会最終日 ] <<< 本会議採決)
↓
[ 議会終了後、御用納め前には再度の法的アクション ]
「時期尚早」の理由はなくなるため、徹底的に争います。

早く議会可決してください!!
可決後に却下されない監査請求書を既に揃えていますので。

求む!長崎県五島市公務員・議員に対する「素行」情報提供

