スポンサーリンク
市行政問題

ねぇ~五島市長と副市長、奈留異動の内示って何だったの?ー「奈留異動はなぜ消えたのか」ー

一度出した人事を引っ込めた、その責任はどこにあるのか ―

人事異動は軽いものではない。
特に奈留のような二次離島勤務であれば、なおさらだ。
今回の件は、もはや「人事の裁量」で片付けられる話ではない。

今回の市職員人事異動、そして取り消し変更。元議員として強く抗議する

五島市の人事異動を見て、私はあらためて思う。
ある職員に対し、奈留支所への異動が内示された。
しかもこれは、副市長自らが事前に面談し、直接伝えた異動である。

つまりこの時点で、この異動は
本人の生活を具体的に動かした「確定的な人事」だった。
ところがその後、この奈留異動は突然取り消される。
本庁への配置変更。

ここで問いたい。該当職員は総務課(部長・課長・人事係)へ異動を取り消してくれなど注文していない!!
だからなおさら真相を発しないといけない。現に職員間では異動を変更された職員が「悪者」扱いされているのだ。人権侵害にも充当する問題である。
この奈留異動内示は、一体何だったのか。

― 説明できない人事が存在するのではないか ―

人事異動とは、行政組織の意思そのものである。
だからこそ、その一つ一つには「理由」と「必然性」があるはずだ。
ところが今回、どうにも理解できない事象が起きている。

令和8年3月19日、五島市はある職員に対して奈留支所への異動が内示を発した。
奈留といえば、海路移動を前提とし、生活拠点の変更を伴う、いわゆる二次離島勤務である。
しかもこの職員にとっては、二度目の奈留勤務であった。
ここまでは、たとえ納得できなくとも「人事判断」として存在し得る。

しかし、令和8年3月27日――
この奈留異動は、突然取り消され、本庁農林課への配置へと変更された。
これは一体、どういうことなのか。

唐突な取消変更内示

一度決めた人事は、なぜ撤回されたのか

市は一度、「奈留へ出す」という判断をしている。
つまりその時点では、

業務上の必要性があった
その職員を選ぶ合理的理由があった

はずである。
にもかかわらず、その判断は後に撤回された。

では問いたい。
当初の奈留異動は適正だったのか
それとも、変更後の本庁配置が適正なのか

両方が同時に正しいということはあり得ない。
どちらかは、判断として誤っていたことになる。

「人事だから」で済ませていい話ではない

よくある答弁はこうだ。
「人事に関することなのでお答えは差し控える」
しかし今回のように、

一度内示した異動を取り消している
しかも生活に大きな影響を及ぼし得る奈留勤務である
さらに同一職員への二度目の配置であった

となれば、それは単なる内部調整では済まされない。
人事判断そのものの妥当性が問われている問題である。

何が変わったのか

奈留異動が取り消された理由は何か。

当初の判断に問題があったのか
内部から異論が出たのか
本人の事情が考慮されたのか
それとも、別の理由があったのか

現時点で、その説明は一切なされていない。
しかし、はっきりしていることが一つある。

一度決められた人事が、説明なく変更されたという事実である。

奈留勤務の重みを軽く見ていないか

奈留勤務は、陸路通勤可能な地域とは異なる。
海路移動を前提とし、生活スタイルに影響を及ぼす勤務である。
そのような配置を

一度命じ
さらに同じ職員に二度目として命じ
そして取り消す

これは単なる人事異動ではない。
職員の生活に関わる判断を、極めて軽く扱っている可能性すらある。

説明できない人事が存在するのではないか

今回の問題の本質はここにある。
奈留異動が妥当だったのか、
それとも変更後が妥当だったのか。
この問いに、市は説明できるのか。
もし説明できないのであれば、それは
説明できない人事が行われている
ということになる。

議会は問うべきである

議会には、ぜひ問うていただきたい。

なぜ奈留異動は取り消されたのか
当初の判断と変更後の判断、どちらが正当なのか
同様の事例は他にも存在するのか
人事判断の基準は本当に一貫しているのか

人事はブラックボックスであってはならない。


元議員として

私は元議員として、こう考える。
個別の人事をあげつらう(些細な欠点や短所をことさらに取り上げて、大げさに非難するという意味)ことは、本来あるべき姿ではない。
しかし、人事の中に説明不能な不整合が現れたとき、それはもはや内部の問題ではない

市民に対する説明責任の問題である。
奈留異動は、なぜ消えたのか。不公平と認めたから!?

この問いに答えられないのであれば、
五島市の人事は、本当に信頼できるものなのか疑問である。


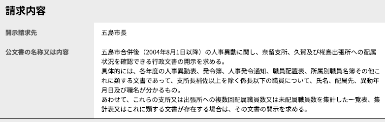
疑問を抱いた私は意見書と開示請求を求めた


丸田たかあき
丸田たかあき

私自身は真相を知りえています。
人事に携わる職員は、適材適所だと口にするが、それはあくまでも「業務・職務」についてである。しかし…(次回続報で真実を公開いたします)

タイトルとURLをコピーしました